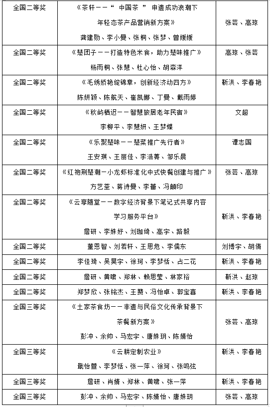
(供稿人:赵冰 审稿:蒋昕)截至2023年11月,历经VSport体育官网入口校赛,区域赛的2023年全国高校商业精英挑战赛创新创业竞赛全国总决赛圆满落幕。在将近2500项参赛团队的角逐中,公司22支参赛队伍在创业计划赛道、创业模拟赛道、流通业经营模拟赛道、营销模拟决策赛道四个赛道中荣获国家一等奖精英赛入围奖2项,国家一等奖7项,国家二等奖11项以及国家三等奖4项,VSport体育官网入口荣获“最佳院校组织奖”。其中,VSport体育的张芸、高琼、文超和谭志国老师指导的七支队伍分别获得国家二等奖和国家三等奖。
全国高校商业精英挑战赛创新创业竞赛作为国家级学科竞赛,一直被列为各高校A类学科竞赛。公司已经连续三年参加全国高校商业精英挑战赛创新创业策划竞赛,通过竞赛为契机,以赛促学,以赛促教,提升了员工的创新思维能力,提高了员工分析问题和解决问题的能力,增强了员工团队协作意识,彰显了公司应用型、创新型、复合型人才培养定位的实践成果。




